
国家危难,匹夫有责;面对疫情,同舟共济;涓涓细流,汇成大爱!疫情发生以来,社会各界爱心如潮,关注、关心、支持咸安抗击疫情,慷慨解囊,无私奉献!
对社会各界无私援助的物资、资金,咸安区防控指挥部将全部、全额使用到最需要的地方,并公示接受社会监督。
我们坚信,这股大爱,必将化作抗击、战胜疫情的巨大力量,助力全区人民打赢这场疫情抗击的人民战争!
我们坚信,有区委、区政府的坚强领导,有社会各界的大力支持,我们一定能早日打赢这场全民防控阻击战!
现将咸安区防控指挥部接受社会各界捐赠的物资、资金使用情况公示如下,后续捐赠将持续公布,敬请关注:
咸安区新型冠状病毒感染的肺炎防控指挥部
2020年2月19日




咸宁市咸安区慈善会接受捐赠情况公示
近期,社会各界对我区新型冠状病毒感染的肺炎疫情非常关注关心,纷纷慷慨解囊,捐款捐物,为我区疫情防控工作提供了大力援助,体现了社会大爱和守望相助的精神。
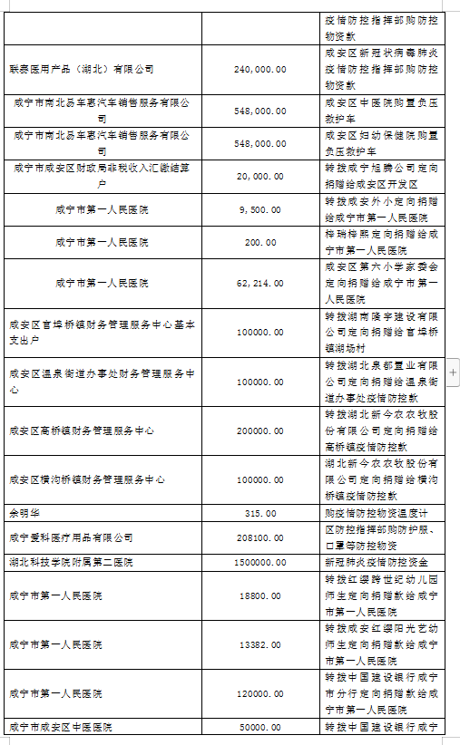
截止2020年2月18日24时,咸宁市咸安区慈善会收到“咸安疫情防控”捐赠款人民币共计20948440.96元,支出18264819元,结余2683621.96元(详见明细表)。
定向捐款按照捐款人意愿拨付到接收单位或地区;非定向捐赠款原则上由咸安区新型冠状病毒感染的肺炎防控指挥部统一调配使用,用于支持全区新型冠状病毒感染的肺炎防控工作。咸宁市咸安区慈善会将依法依规公布捐赠接收和使用情况,接受社会监督。
现将第六期捐赠情况公示如下:












编辑:王 迪

请输入验证码