
国家危难,匹夫有责;面对疫情,同舟共济!疫情发生以来,社会各界爱心如潮,关注、关心、支持咸安抗击疫情,慷慨解囊,无私奉献!
在此,咸安区疫情防控指挥部代表全区人民表示深深的敬意和衷心的感谢!并郑重承诺:对社会各界无私援助的物资、资金,我们将严格管理,全部、全额使用到最需要的地方,及时、精准分配到防控一线,定期公示接受社会监督。
颗颗爱心,聚起磅礴大爱!我们坚信,这股大爱,必将化作抗击、战胜疫情的巨大力量,助力全区人民打赢这场疫情抗击的人民战争!
众志成城,我们共克时艰!我们坚信,有区委、区政府的坚强领导,有社会各界的大力支持,我们一定能早日打赢这场全民防控阻击战!
现将咸安区疫情防控指挥部接受社会各界捐赠的物资、资金使用情况公示如下,后续捐赠将持续公布,敬请关注!
咸安区新冠病毒肺炎防控指挥部
2020年3月8日
(提示:各位用户可在云上咸安APP中点击图片查看大图)












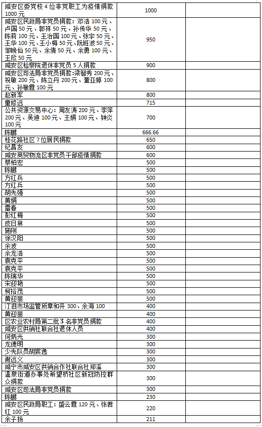
咸宁市咸安区慈善会接受捐赠情况公示(十)
截止2020年3月6日24时,咸宁市咸安区慈善会收到“咸安疫情防控”捐赠款人民币共计27048867.65元,支出24417028元,结余2631839.65元(详见明细表)。
定向捐款按照捐款人意愿拨付到接收单位或地区;非定向捐赠款原则上由咸安区新型冠状病毒感染的肺炎防控指挥部统一调配使用,用于支持全区新型冠状病毒感染的肺炎防控工作。
现将第十期捐赠情况公示如下:



















(特此说明:云上咸安仅提供发布平台,具体公示内容由咸安区慈善会负责解释,内容正确与否与云上咸安无关)
编辑:王迪

请输入验证码